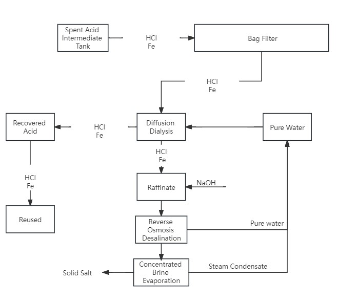
Rubri is proficient in diffusion dialysis technology and is skilled in designing and implementing customized solutions, providing customers with comprehensive green and clean production solutions.
Jenama :
Rubri
Product Description

Technical advantages
1、The device is designed with flexibility
2、Low energy consumption
3、No environmental pollution
4、Long service life
Application scenarios
1、Recovery of waste acids and bases from the chemical industry
2、Metallurgy / Wet Process Metallurgy Acid Wash Waste Liquid Recycling and Utilization
3、Electroplating / Electronic Industry Wastewater Treatment
4、Pre-treatment of high-saline acidic and alkaline wastewater in the environmental protection field
5、Pharmaceuticals / Food Industry Material Purification
Rubri menyediakan pelanggan dengan Hidrogen kepada Larutan Ammonia.
BACA LAGI
Sumber neutron ialah platform percubaan yang penting untuk penyelidikan dan pembangunan tenaga nuklear termaju dan penyelidikan silang aplikasi teknologi nuklear. Sumber neutron kecil SNEG menggunakan pengionan sumber ion ECR untuk menjana ion deuterium, yang mendorong rasuk ion deuterium dan mempercepatkan pengeboman sasaran di bawah tindakan medan elektrik voltan tinggi DC, dan menjana neutron 2.5 MeV melalui tindak balas deuterium-deuterium. Sumber neutron kecil boleh digunakan untuk penyelidikan eksperimen fizik neutron, penentukuran pengesan, penyinaran neutron, pengesanan komponen neutron, fotografi neutron, rawatan kanser neutron, pengeluaran isotop, dsb.
BACA LAGI
Rubri is proficient in diffusion dialysis technology and is skilled in designing and implementing customized solutions, providing customers with comprehensive green and clean production solutions.
BACA LAGI
Rubri is proficient in bipolar membrane electrodialysis technology and is skilled in designing and implementing customized solutions, providing customers with comprehensive green and clean production plans.
BACA LAGI

IPv6 RANGKAIAN DISOKONG